PROYECTO DE INVESTIGACIÓN INTEGRADO II
Esta asignatura se diseñará con la vista puesta en los objetivos fijados para la etapa de Bachillerato contribuyendo a desarrollar en el alumnado "el espíritu emprendedor y la autoconfianza, la participación y el sentido crítico, la iniciativa personal y la capacidad para aprender a aprender, planificar, tomar decisiones y asumir responsabilidades"
ELABORACIÓN DEL PRODUCTO FINAL
3ºEVALUACIÓN
CONSTRUCCIÓN DE TRÍPTICOS INFORMATIVOS Y DE CALENDARIOS DIRIGIDOS AL ALUMNADO DE 1ºESO CON EXPOSICIÓN Y MOTIVACIÓN SOBRE LOS ODS DE LA AGENDA 2030 DE NACIONES UNIDAS.
GRUPO A:
Vídeo seleccionado para la introducción a la exposición en 1ºESO.
GRUPO B:
CALENDARIO AGENDA 2030. CURSO 2024/25
GRUPO C:
Es necesario configurar esta materia como un proyecto interdisciplinar que conecte directamente con los objetivos de la Agenda 2030, y así lograr que la educación del alumnado repercuta en el bienestar de los individuos.
Este proyecto requiere explorar el entorno, analizando distintos ámbitos, entre otros, el social, el ambiental, el cultural, el artístico y el empresarial, para identificar necesidades y oportunidades que puedan surgir, encontrar los recursos humanos, materiales, inmateriales y digitales necesarios y aplicarlos a la realización de un proyecto personal o profesional con visión emprendedora.
El trabajo en equipo es fundamental para generar una cultura creativa, colaborativa y de participación dirigida a crear valor para el resto de las personas.
EL DIÁLOGO Y EL DEBATE PERMITIRÁN IMPLEMENTAR ESTRATEGIAS DE TRABAJO COLABORATIVO.
OBJETIVOS:
1. Que el alumnado cuente con una educación en emprendimiento y resolución de problemas para desenvolverse, asumir riesgos de manera responsable en su vida cotidiana y gestionar y llevar a la acción de manera viable proyectos vitales, profesiones y empresariales.
2. Que el alumnado busque soluciones innovadoras y valiosas para afrontar los retos propuestos, a través de estrategias de gestión del conocimiento, del autoconocimiento y de la colaboración con otras personas.
FASES QUE DEFINEN LAS LÍNEAS GENERALES DEL DISEÑO DEL PROYECTO
FASE I: Análisis del contexto (tres actuaciones):
- Recogida de información
- Detección de las necesidades
- Estudio de la viabilidad
FASE II: Diseño del Proyecto (definir finalidad y metas)
En esta fase es necesario definir la documentación asociada a los diferentes procesos, así como la forma de recopilación y almacenamiento de dicha documentación.
FASE III: ORGANIZACIÓN DE LA EJECUCIÓN DEL PROYECTO
Los equipos de Teams facilitan esta fase y permiten que el alunado trabaje en equipos, utilice los chat y canales para comunicar e intercambiar información.
FASE IV: REVISIÓN DE LA INTERVENCIÓN (difusión de las propuestas o prototipos diseñados)
El alumnado gestionará la exposición y difusión de las propuestas o prototipos diseñados.
objetivos de desarrollo sostenible
¿QUÉ ES AGENDA 2030?
Vídeo: Agenda 2030 contada por un youtuber
Crear un calendario fotográfico con Photoshop y Excel
vídeo tutorial calendario sobremesa
17 OBJETIVOS PARA LAS PERSONAS Y PARA EL PLANETA
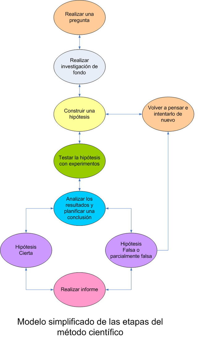
Investigar paso a paso
Ejemplos trabajos de investigación
Presente y futuro de la protección social en España
vídeo: tierras raras en España
vídeo: La importancia de las tierras raras
Informe pdf del Gobierno de España sobre los objetivos de desarrollo sostenible en 2022
Informe de objetivos de desarrollo sostenible 2023
Vacúnate contra los antivacunas
Noticia: En julio se superó en 1,5 grados la media de la temperatura preindustrial
noticia: consecuencias del calentamiento global en las corrientes oceánicas
vídeo: la corriente del Golfo está cambiando
noticia: escasez de agua potable en todo el planeta
noticia: problemas de falta de agua potable en España
vídeo: EL ROBO DEL AGUA: SOBREEXPLOTACIÓN DE ACUÍFEROS
VÍDEO: LA SALINIZACIÓN DE LOS ACUÍFEROS
noticia: la contaminación del mar menor
vídeo: ¿Quién contamina el mar menor?
NOTICIA: Se rebajan las exigencias en la emisión de contaminantes
noticia: El ártico podría quedarse sin hielo el próximo verano
noticia: Los tumores en menores de 50 años siguen en aumento
noticia: España en riesgo por la falta de agua
noticia: Falta de inversión en agua y saneamiento
noticia: financiación para el hidrógeno verde en Asturias
Un 26% de la población está en riesgo de pobreza
noticia: Fármaco que retrasa el envejecimiento.
Noticia: Disminuye la confianza en las vacunas. El País
noticia: Singapur, referente en el informe pisa
noticia: España en la prueba pisa 2019
noticia: los fallos del sistema educativo español
Porcentaje de discapacidad en España
España lidera el paro en el mundo desarrollado
Noticia: España tiene los impuestos más altos de la OCDE
CONSUMISMO:
EL FENÓMENO QUE PONE EN JAQUE AL PLANETA
OBJETIVO 12: GARANTIZAR MODALIDADES DE CONSUMO Y PRODUCCIÓN SOSTENIBLES
VÍDEO: OBSOLESCENCIA PROGRAMADA: COMPRAR, TIRAR, COMPRAR
VÍDEO: ¿EN QUÉ CONSISTE LA ECONOMÍA CIRCULAR?
VÍDEO: ECONOMÍA CIRCULAR. Gobierno de España
OBJETIVO 3: GARANTIZAR UNA VIDA SANA Y PROMOVER EL BIENESTAR PARA TODOS EN TODAS LAS EDADES
OBJETIVO 6: GARANTIZAR LA DISPONIBILIDAD DE AGUA Y SU GESTIÓN SOSTENIBLE Y EL SANEAMIENTO PARA TODOS.
OBJETIVO 15: GESTIONAR SOSTENIBLEMENTE LOS BOSQUES, LUCHAR CONTRA LA DESERTIFICACIÓN, DETENER E INVERTIR LA DEGRADACIÓN DE LAS TIERRAS, DETENER LA PÉRDIDA DE BIODIVERSIDAD.
PELÍCULA: AGUAS OSCURAS - BASADA EN HECHOS REALES -
Aguas oscuras es una película estrenada en cines en 2019 que aborda el litigio del abogado Robert Bilott contra la famosa empresa química DuPont a raíz de los vertidos de cierto compuesto químico al agua en una pequeña localidad al este de EEUU. Bilott comenzará a investigar este caso de contaminación ambiental.
DEBATE TRAS ANALIZAR LA PELÍCULA:
- ¿QUÉ CONCLUSIÓN PODEMOS SACAR SOBRE LOS MÉTODOS DE TRABAJO EN CIENCIAS?
- ¿QUÉ VENTAJAS E INCONVENIENTES TIENE EL USO DE ESTOS MÉTODOS EN LA TOMA DE DECISIONES JUDICIALES?
Qué son los perfluorados y cómo evitarlos
vídeo: EL TRABAJO DE UN CIENTÍFICO (Demasiadas muertes postparto)
Necesitamos hacer un trabajo de desintoxicación ya que nunca habíamos recibido tanta información y nunca antes habíamos estado tan desinformados. ¿cómo explicas esta paradoja? Visualiza la película y piensa que también los ciudadanos tenemos una responsabilidad.... Hay que saber cómo descubrir la verdad.
VÍDEO: Ejemplo de aplicación del método científico. "Demasiadas muertes postparto"
OBJETIVO 14: CONSERVAR Y UTILIZAR SOSTENIBLEMENTE LOS OCÉANOS, LOS MARES Y LOS RECURSOS MARINOS.
OBJETIVO 12: GARANTIZAR MODALIDADES DE CONSUMO Y PRODUCCIÓN SOSTENIBLES
DOCUMENTAL-TRAILER: PLASTIC PLANET
DOCUMENTAL: OCÉANOS DE PLÁSTICO
VÍDEO: NICOLÁS OLEA NOS HABLA DEL IMPACTO DE LOS PLÁSTICOS EN NUESTRA SALUD
OBJETIVO 13: ADOPTAR MEDIDAS URGENTES PARA COMBATIR EL CAMBIO CLIMÁTICO Y SUS EFECTOS.
DOCUMENTAL-TRAILER: MAÑANA
OBJETIVO 11: LOGRAR QUE LAS CIUDADES SEAN MÁS INCLUSIVAS, SEGURAS, RESILIENTES Y SOSTENIBLES.
OBJETIVO7: GARANTIZAR EL ACCESO A UNA ENERGÍA ASEQUIBLE, SEGURA, SOSTENIBLE Y MODERNA
OBJETIVO 15: GESTIONAR SOSTENIBLEMENTE LOS BOSQUES, LUCHAR CONTRA LA DESERTIFICACIÓN, DETENER E INVERTIR LA DEGRADACIÓN DE LAS TIERRAS, DETENER LA PÉRDIDA DE BIODIVERSIDAD.
DOCUMENTAL: HOME
OBJETIVO7: GARANTIZAR EL ACCESO A UNA ENERGÍA ASEQUIBLE, SEGURA, SOSTENIBLE Y MODERNA





.jpg)






No hay comentarios:
Publicar un comentario